Ba Ria-Vung Tau University (BVU) was founded on January 27th, 2006, according to Decision No. 27/2006 QD-TTg of the Prime Minister. BVU has strived to contribute numerous achievements to education as well as scientific research throughout the last 17 years of formation and growth and has since become a proud hallmark university in Vung Tau City-a beautiful seaside city.
Ba Ria-Vung Tau University has been the only university in Vung Tau city, known as one of the best cities with an enormous potential coastal economy and tourism.
Ba Ria – Vung Tau University is an application-oriented university that aims to contribute to the country’s economic, social, and international integration by training high-quality human resources through strategic linkages between the university and enterprises, domestic and international organizations, and training, production, and services.
By 2030, Ba Ria – Vung Tau University aspires to emerge as a university with high national and international rankings, a reputable training, research, and technical assistance address in many fields, fully utilizing the benefits of the marine economy and internationalization to ensure international integration and sustainable development.
Quality and effectiveness of training are regarded as the top value, the principle and orientation for training activities, scientific research, and community service, as well as a critical component for the university’s growth of collaboration, competitiveness, and progress.
a) General objective: To become a reputable applied university both nationally and internationally, meet the quality standards of the industry, and national and international education bases, provide high-quality human resources to meet the practical needs of the labor market in the new era.
b) Training objective: Students of Ba Ria – Vung Tau University study in a modern and open educational environment, with a close and firm connection to businesses and labor market trends; graduate with creative and entrepreneurial aspirations; confidently and actively participate in the domestic labor market and international integration.
The education philosophy “Humanity”, which aims to create a new generation of learners who embody all of the 5 Hs: Heart – Understanding how to love, Head – Being intelligent, Hand – Ability to work, Health – Having good health, Human – Becoming a comprehensive person with humanity

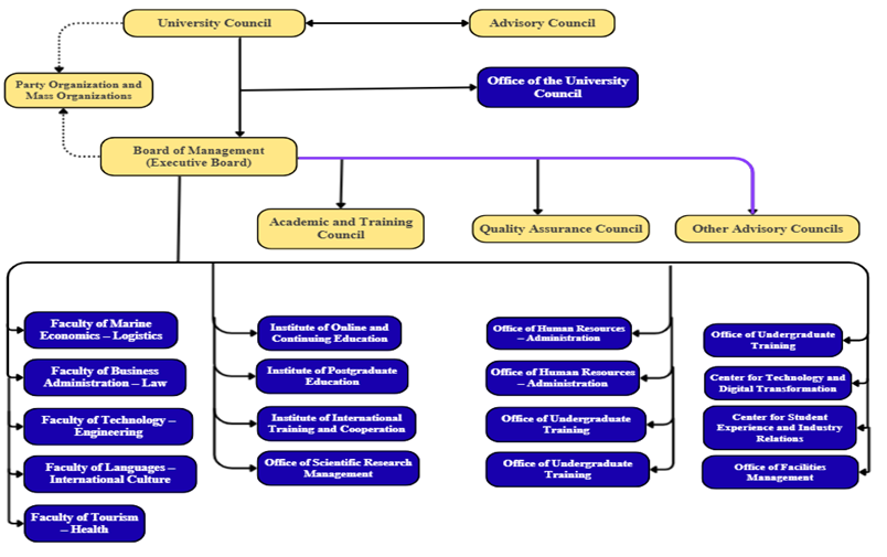
BVU immediately advanced all aspects of the university’s operations after joining NHG to accomplish the strategic objectives of BVU progression in the next period. The reorganization of the university’s organizational structure, particularly, is one of the most significant decisions to make toward achieving the university’s aim of “Focusing on the quality of training and assisting students” in the coming era.

. In order to evaluate the quality of the university’s training program, from August 2018 to May 2019, BVU conducted a self-assessment of all of the activities within the institution, concentrating on key areas such as training, scientific research, and community service. The formal survey for out-of-institution evaluation was done at BVU in early July 2019 by the Education Accreditation Center of the Association of Vietnam Universities and Colleges.
. As one of the universities recognized by the new set of criteria, BVU acknowledges that the quality of private education has been innovated, improved, and is heading in the proper path in accordance with the Government’s and Ministry of Education and Training’s strategy of growing the education sector.


On October 26, 2021, Ba Ria – Vung Tau University (BVU), a member of Nguyen Hoang Education Group (NHG), was officially awarded 4 stars in the thorough evaluation by the QS Stars Rating System implemented by Quacquarelli Symonds (QS) – United Kingdom.
Quacquarelli Symonds (QS) is the leading organization in educational research at international and national level. QS currently operates the QS World University Rankings, an annual rating of institutions throughout the world and one of the world’s most prominent and significant rankings.
Consequently, Ba Ria – Vung Tau University is one of five 4-star universities in Vietnam and the country’s youngest to accomplish this QS Rating standard.
In June 2020, Ba Ria – Vung Tau University (BVU) was awarded a three-star QS rating. BVU has consistently improved its quality in order to obtain better outcomes in accordance with quality evaluation criteria at national and international level.
In June 2021, Ba Ria – Vung Tau University registered for a quality audit with QS Association. QS undertook a comprehensive and completely independent assessment of the university’s activities in data collection, audit, and evaluation in conformance with the QS Stars TM standard, which includes 12 standards and 67 criteria on teaching, student employment rate, internationalization, academic development, and social responsibility. As an outcome, QS declared that Ba Ria – Vung Tau University has achieved the 4-star QS Stars TM quality standard with a total score of 595.
The shield represents a firm, enduring foundation, symbolizing stability, strength, and resilience.
As the symbol of Saint Jacques and historically associated with the Ba Ria – Vung Tau region, the scallop shell also represents prosperity and abundant sea resources.
The shape of the icon is reminiscent of the prow of a ship cutting through the waves, symbolizing the pioneering position of BVU in the maritime economy – the forefront sector of the university.
Known for its graceful and agile nature, the seagull in flight reinforces the concept of ‘experience’ in the university’s tagline “A place to experience and succeed” for BVU.